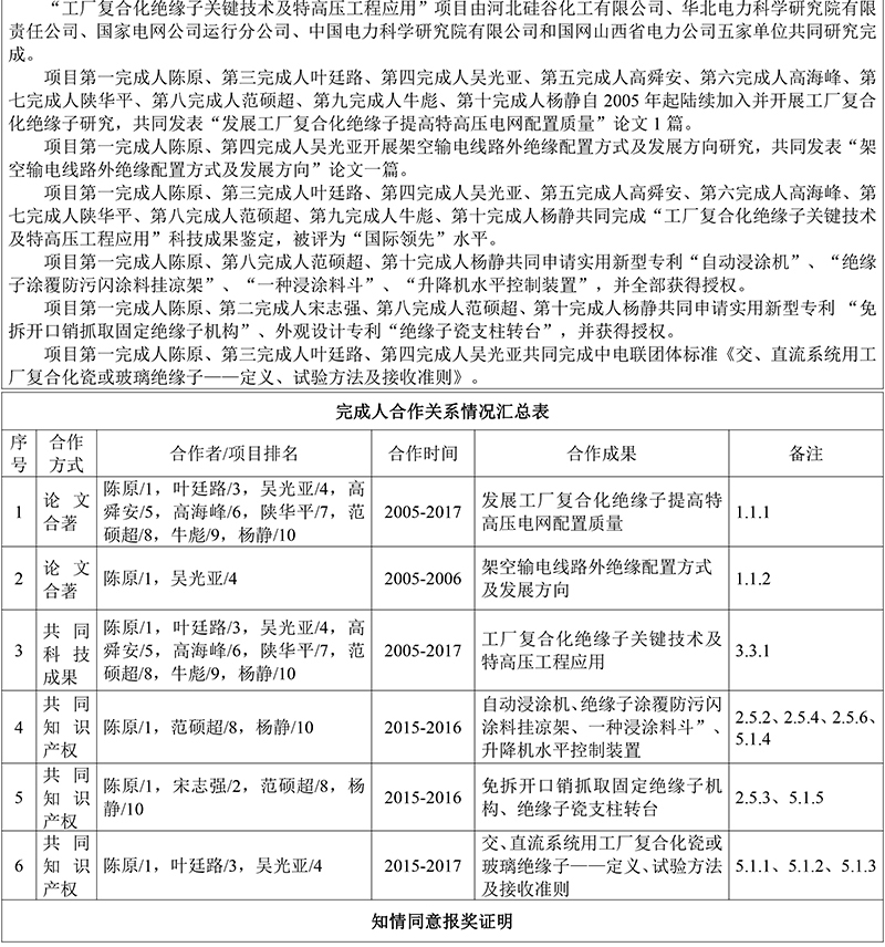
根據河北省科(kē)技(jì )廳《關于2018年度河北省科(kē)學(xué)技(jì )術獎提名(míng)工(gōng)作(zuò)的通知》(冀科(kē)成市函〔2018〕11号)要求,現将我單位申報2018年度河北省科(kē)學(xué)技(jì )術獎的1個項目在完成人所在單位進行公(gōng)示,公(gōng)示期為(wèi)8天,從2018年5月21日起至2018年5月28日止。
公(gōng)示期内,單位或個人對提名(míng)項目有(yǒu)異議的,請以書面形式向河北矽谷化工(gōng)有(yǒu)限公(gōng)司科(kē)技(jì )處提出,并提供相關證明材料。以單位名(míng)義提出異議的,應當加蓋本單位公(gōng)章;個人提出異議的,應當簽署真實姓名(míng)并提供聯系方式。非書面異議、匿名(míng)異議和超出公(gōng)示期限的異議不予受理(lǐ)。
聯 系 人:吳少鵬
聯系電(diàn)話:0310-6630832
郵 箱:guigukejichu@163.com
地 址:邯鄲市永年區(qū)廣府鎮東關
郵 編:057151








